Настає час Мережевої взаємодії !
МЕРЕЖЕВА ВЗАЄМОДІЯ :
Майже всі існуючі громадсько-політичні об’єднання в Україні розбудовують взаємовідносини між своїми членами на організаційно-правових засадах початку XX сторіччя. Вступ до організації, сплата членських внесків, контроль за використанням коштів, колективне прийняття рішень (голосування) та ведення документообігу, всі ці процеси відбуваються в переважній більшості з використанням паперових носіїв.
Горизонтальна мережа «Зворотній зв’язок» — це інструмент самоорганізації громадян України, який допомагає організаціям автоматизувати організаційно-правові відносини та попрощатися з величезною купою паперу, який витрачається на друкування протоколів, проектів рішень тощо. Перераховані вище процедури відбуваються виключно в цифровому вигляді при використанні незалежних від людського фактора сервісів (алгоритмів).
Реалізований функціонал:
✅ Реєстрація громадсько-політичного об’єднання в мережі.
✅ Автентифікація учасників організації через систему «BankID».
✅ Онлайн бухгалтерія (сплата членських внесків) через систему «Liqpay».
✅ Контроль за використанням коштів, модуль звітності.
✅ Створення інформаційних розсилок (через СМС або електронної пошти).
✅ Створення розгалуженої структури (обласні, місцеві відокремлені підрозділи організацій).
✅ Дошка інформаційних подій (блогосфера).
На черзі розробка наступних модулів:
🔶 Модуль голосування (проведення праймерізу).
🔶 Організаційні групи для парторганізацій.
🔶 Модуль електронного документообігу.
🔶 Створення загальної статистики організації.
🔶 Пошукові фільтри.
Реалізація здійснюватиметься в декілька етапів:
ЕТАП 1. Модуль голосування:
• Створення архітектури алгоритмів голосування (рейтингове, кількісне, персональне, анонімне).
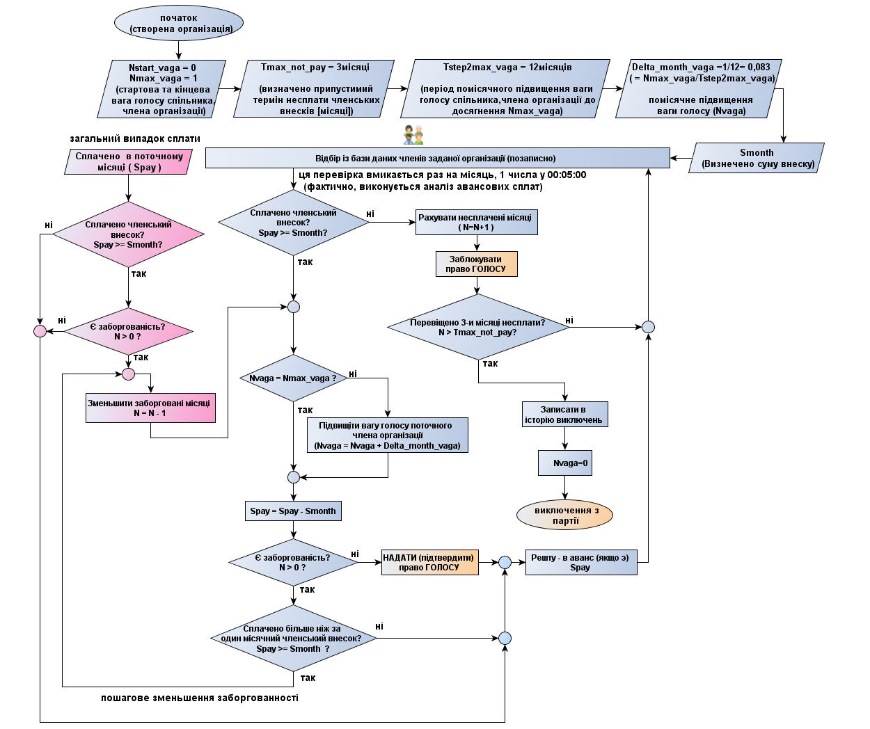
• Інтеграція електронної бухгалтерії з алгоритмами голосування ( www.feedback.ua/.../proekt/organizatsiya.jpg ).
• Розробка юзабіліті (зовнішній інтерфейс сайту).
ЕТАП 2. Організаційні групи:
• Створення архітектури груп.
• Модуль вибірковості модераторів груп ( www.feedback.ua/...es/proekt/golosovanie.jpg ).
• Розробка юзабіліті (зовнішній інтерфейс сайту).
ЕТАП 3. Електронний документообіг:
• Формування шаблонів документів.
• Інтеграція бухгалтерії з алгоритмом голосування та шаблонами документів.
• Розробка юзабіліті (зовнішній інтерфейс сайту).
ЕТАП 4. Статистика організації:
• Створення конструктору діаграм (схеми, графіки тощо).
• Конвертація та збереження даних у файли.
• Розробка юзабіліті (зовнішній інтерфейс сайту).
ЕТАП 5. Пошукові фільтри:
• Шаблони запитів та групування даних.
• Оптимізація запитів створення кешування.
Проект «Зворотній зв’язок» є громадською ініціативою, яка розвивається завдяки саме вашій підтримці. Ми створюємо інноваційний інструмент, який допоможе громадянам України самоорганізуватися та безпосередньо брати участь в розбудові місцевого самоврядування, формуванні та реалізації державної політики. В нашому розумінні це сутність народовладдя.
⚠️ Тим, хто бажає допомогти, але не знаєте як — будь ласка зробіть репост цього посту. Якщо має можливість матеріально підтримати наш рахунок ПРИВАТБАНКА: 5168 7573 5017 7632
( Короткий опис — www.feedback.ua/files/doc/finance.doc )
Переконані в тому, що об’єднавши зусилля зможемо побудувати країну майбутнього, якою будемо разом пишатися.
Дякуємо вам за небайдужість!

5 коментарів
Додати коментар Підписатись на коментаріВідписатись від коментарів